Hai,Hai,Hai, pada postingan ini saya akan kasih tutorial atau kasih tau kalian pembagian level bizagi kalian bisa ikutin atau lihat ya bloggers sejati...
langsung aja ya..
pada saat ini saya akan membagikan (5 Level bizagi) mulai dari modul priibadi hingga modul kelompok.
Level 1 bisnis proses berisi tentang Supplier - PT. KITA - Customer.
Level 1 dilambangkan dengan warna putih.
- Langkah pertama tentunya adalah membuka program bizagi modeler. Setelah itu buat bisnis proses level 1 yang berisi Supplier - PT. KITA - Customer , dengan cara memilih simbol Task pada Pallete Flow, kemudian hubungkan masing-masing Task. Untuk mengganti warna flow, klik home - > color - > rechange , pilih warna.
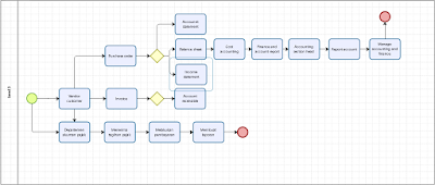
- Level 2 bisnis proses berisikan modul-modul yang terdapat pada PT. KITA Level 2, PT KITA sendiri dilambangkan dengan warna hjau.
Diatas adalah Bizagi Level 2 untuk membuatnya klik kanan pada "Sub-Process" kemudian pilih "Edit Sub-Process". Otomatis Bizagi akan membuka jendela baru dengan nama yang sama dengan "Sub-Process" yang anda buat sebelumnya.
- Klik kanan pada task lalu pilih edit sub-process untuk membuat level 2 . level 2 yang berisikan modul-modul yang terdapat pada PT.HIPPO INDO. Ulangi langkah diatas untuk membuat sub-proses task .
- Modul 1: Purchase, modul ini berhubungan langsung saat PT HIPPO melakukan pembelian barang dagang.
- Modul 2: Sales, penjualan tidak melalui POS, jadi transaksi tidak dilakukan melalu kasir
- Modul 3: Warehouse, modul ini digunakan untuk mengontrol stock barang yang ada di gudang
- Modul 4: Point of sales, modul ini bersifat seperti kasir dan modul ini berhubungan langsung dengan warehouse
- Modul 5: Human reource & development, modul ini berhubungan dengan data karyawan, SOP, absensi, penggajian, rekruitmen dan penilaian karyawan.
- Modul 6: Accounting & finance, didalam modul tersebut terdapat Create Chart Of Account , Opening Balance, Invoice, Payment, Pajak, Asset.
- Modul 7: Modul Accounting – Pajak : PPN dan PPH
- Messaging, berfungsi sebagai mengirimkan informasi
- Modul 8: Warehouse, modul ini digunakan untuk mengontrol stock barang yang ada di gudang.
- Modul 9: Reporting,biasanya modul ini membuat report dengan formar doc, .xls, dan sejenisnya, design interfacenya menggunakan template dari format word ata excel.
- Modul 10: Marketing (CRM), menyeduakan pelayanan kepada pelanggan secara real time dengan menjalin hubungan menggunakan informasi.
- Website, berfungsi sebagai penjualan dengan cara e-commerce dan bisa dilalukan melalui gadget.
- Level 3 berisi sub-modul . Level 3 dilambangkan dengan warna biru.
- Diatas adalah Bizagi level 4 caranya masih sama seperti langkah sebelumnya hanya saja level 4 ini berisi sub-sub bab Modul. Kali ini aku membuat "Sub-Bisnis Accounting" di PT. KITA
- Level 5 ini berisi tentang screenshoot odoo yang selama ini di kerjakan dalam data base nya :




